QForm UK
QForm UK è il software moderno e innovativo per la simulazione dei processi di stampaggio, forgiatura, laminazione, estrusione dei metalli ferrosi e non ferrosi.
QForm dispone dell’interfaccia utente più intuitivo disponibile sul mercato dei software di “virtual manufacturing” dedicati sia alla simulazione dei processi di forgiatura a caldo che alla deformazione a freddo dei metalli, ferrosi e non ferrosi. QForm utilizza nuovi metodi di generazione automatica della rete ad elementi finiti e questo lo rende particolarmente adatto alle indagini sia l’ottimizzazione dei costi di produzione che per le ricerche scientifiche.
QForm UK, Forging simulation with rotational symmetry plane
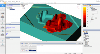
QForm UK, Simulation of conecting rod forging
QForm UK, Mechanically coupled simulation. Effective stress in the tool
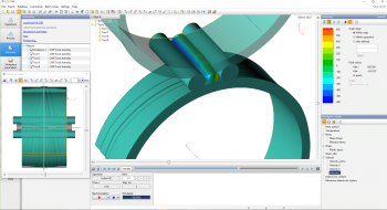
QForm UK, cross-wedge rolling simulation
QForm UK, Hydroforming simulation
QForm UK, Cross-roll piercing
QForm UK, Simulation of skew rolling
QForm UK, Mechanically coupled simulation of assembly tool
QForm UK, elasto-visco-plastic simulation of flow-forming process
QForm UK, End quenching simulation
QForm è relizzato grazie alla ultra ventennale esperienza del suo team di sviluppatori oltre a quella maturata sul campo con clienti di tutte le aree industriai del mondo.
QForm grazie al proprio nucleo potente ed universale che permette di simulare velocemente ed in modo accurato tutti processi di trasformazione del materiale soggetto a lavorazione.
QForm comprende la possibilità di eseguire contemporaneamente calcoli meccanico - termici con la generazione automatica della rete ad elementi finiti e dei modelli visco-plastico e elasto-visto-plastico, oltre all’esecuzione del calcolo e l’analisi delle tensioni residue, delle funzioni definite dall’utente e altri opzioni.
Per tutte le info e per l’acquisto della licenza contattate con Signore Ubaldo Panzone.



